成都福立盟科技有限公司

福立盟科技“化工安全生产智慧管控平台”入选“成都市特色工业互联网平台培育库”

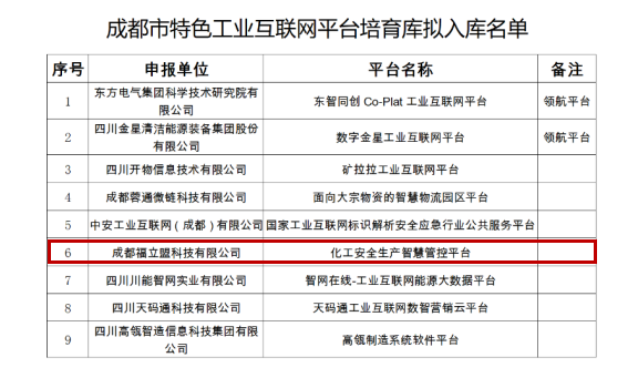
       2023年7月20日,市经信局市新经济委工业互联网推进处公布成都市特色工业互联网平台培育库拟入库名单。此次共计22家企业参加了成都市特色工业互联网平台入库项目答辩,经专家综合评定,最终有九家企业的特色工业互联网平台入选,成都福立盟科技有限公司“化工安全生产智慧管控平台”为9个入选平台之一。

图片

图片

        公司多年来基于在工业互联网的深耕,致力于将工业互联网与安全生产相融合,让生产更安全、更环保、更健康、更高效。化工安全生产智慧管控平台构建了安全监管的火眼金睛,实现了对化工生产全流程的监督与管理,因此,被纳入“成都市特色工业互联网平台培育库”,是对平台的肯定,更是对公司聚焦于解决工业生产中的难点、痛点的肯定。

图片

图片

       公司化工安全生产智慧管控平台被纳入“成都市特色工业互联网平台培育库,是公司上下共同努力的结果,也必将会激励公司继续发挥在工业互联网领域的创新精神,持续为安全生产保驾护航。